上海蜜鹂炽网络科技有限公司

技术推广 / 企业管理咨询

企业信息

Information

公司名称 上海蜜鹂炽网络科技有限公司
法人代表 李万学
注册地址 上海市松江区九亭镇九新公路339号1幢14层
所属行业 科技推广和应用服务业
更多行业 科技推广和应用服务业,科学研究和技术服务业
经营范围 一般项目:技术服务、技术开发、技术咨询、技术交流、技术转让、技术推广;企业管理;企业管理咨询;信息咨询服务(不含许可类信息咨询服务);互联网销售(除销售需要许可的商品);广告设计、代理;广告发布;广告制作。(除依法须经批准的项目外,凭营业执照依法自主开展经营活动)

联系我们

电话
1508640**
地址
上海市松江区九亭镇九新公路339号1幢14层

产品大全

Product

深圳拓盛企业管理咨询 以ERP系统为核心,赋能企业高效运营
深圳拓盛企业管理咨询 以ERP系统为核心,赋能企业高效运营
更新:2026-04-14 17:15:29
安徽省建设领域新技术新产品推广证书的实践与价值
安徽省建设领域新技术新产品推广证书的实践与价值
更新:2026-04-14 16:57:02
保温装饰板技术推广证书 推动绿色建筑,赋能高效节能
保温装饰板技术推广证书 推动绿色建筑,赋能高效节能
更新:2026-04-14 16:20:51
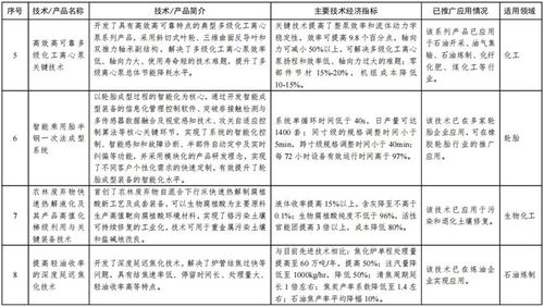
卫星化学五项新技术获省级重点推广,彰显创新实力与管理咨询价值
卫星化学五项新技术获省级重点推广,彰显创新实力与管理咨询价值
更新:2026-04-14 14:37:06
卡通风格产品技术推广 以趣味化视觉体验驱动下载增长
卡通风格产品技术推广 以趣味化视觉体验驱动下载增长
更新:2026-04-14 16:31:39
内蒙古自治区呼伦贝尔市鄂伦春自治旗农业技术推广中心2017年度决算公开报告
内蒙古自治区呼伦贝尔市鄂伦春自治旗农业技术推广中心2017年度决算公开报告
更新:2026-04-14 01:53:10
解锁流量密码 口腔诊所微营销与技术推广新思路
解锁流量密码 口腔诊所微营销与技术推广新思路
更新:2026-04-14 02:19:09
技术自主之路的喧嚣与回响 透视国际舆论下的中国光刻机研发
技术自主之路的喧嚣与回响 透视国际舆论下的中国光刻机研发
更新:2026-04-14 14:09:09
王建军 以技术推广为引擎,打响主流媒体转型发展关键战役
王建军 以技术推广为引擎,打响主流媒体转型发展关键战役
更新:2026-04-14 11:20:01
科技兴农,绿洲新篇 托里县沙漠森农牧技术推广专业合作社的实践与探索
科技兴农,绿洲新篇 托里县沙漠森农牧技术推广专业合作社的实践与探索
更新:2026-04-14 21:29:42
关于印发《福建省绿色建筑“四新”技术推广目录(2023年)》的通知
关于印发《福建省绿色建筑“四新”技术推广目录(2023年)》的通知
更新:2026-04-14 21:42:34
西安展航携团亮相中国银川国际智能工厂技术与设备展览会,以专业咨询服务赋能智能制造新生态
西安展航携团亮相中国银川国际智能工厂技术与设备展览会,以专业咨询服务赋能智能制造新生态
更新:2026-04-14 23:03:51
工信部发布首批石化化工行业鼓励推广技术与产品目录,引领行业迈向绿色高效发展新阶段
工信部发布首批石化化工行业鼓励推广技术与产品目录,引领行业迈向绿色高效发展新阶段
更新:2026-04-14 01:26:07
东莞网络推广产品概览 助力企业管理咨询行业精准获客与品牌塑造
东莞网络推广产品概览 助力企业管理咨询行业精准获客与品牌塑造
更新:2026-04-14 17:47:46
中国疾病预防与感染控制新产品新技术推广目录技术推广路径与实践探索
中国疾病预防与感染控制新产品新技术推广目录技术推广路径与实践探索
更新:2026-04-14 06:50:55
欧耐克荣获绿色环保重点推广产品证书 管理咨询助力企业可持续发展
欧耐克荣获绿色环保重点推广产品证书 管理咨询助力企业可持续发展
更新:2026-04-14 02:26:13
深圳市渔业服务与水产技术推广总站 科技赋能现代渔业,助力蓝色经济发展
深圳市渔业服务与水产技术推广总站 科技赋能现代渔业,助力蓝色经济发展
更新:2026-04-14 11:59:55
市级工业节能环保技术与产品推荐应用导向目录新鲜出炉,为企业管理咨询注入新动能
市级工业节能环保技术与产品推荐应用导向目录新鲜出炉,为企业管理咨询注入新动能
更新:2026-04-14 00:09:22
互联网点亮全国农产品加工科技创新推广活动 技术驱动农业现代化新篇章
互联网点亮全国农产品加工科技创新推广活动 技术驱动农业现代化新篇章
更新:2026-04-14 08:37:29
基于Vue与Node.js的智慧农业一站式服务平台设计与实现
基于Vue与Node.js的智慧农业一站式服务平台设计与实现
更新:2026-04-14 04:31:16

访客留言